7578: 砍树_1
内存限制:256 MB
时间限制:1.000 S
评测方式:文本比较
命题人:
提交:1
解决:0
题目描述
给出一个树形图(“tree-shaped” network),有N个顶点。如果删除树上某一个顶点,整棵树就会分割成若干个部分。显然,每个部分内部仍保持连通性。
现在问:删除哪个点,使得分割开的每个连通子图中点的数量不超过N/2?如果有很多这样的点,就按升序输出。
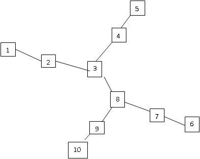
例如,如下图所示的树形图,砍掉顶点3或者顶点8,分割开的各部分满足条件。
输入
第1行:1个整数N,表示顶点数。顶点编号1-N。 接下来n-1行每行两个整数x,y,表示x到y有一条边。
输出
若干行,每行1个整数,表示一个符合条件的顶点的编号。如果没有顶点符合条件,则仅在第1行输出“NONE”。
样例输入 复制
10
1 2
2 3
3 4
4 5
6 7
7 8
8 9
9 10
3 8
样例输出 复制
3
8
提示
【数据范围及约定】
对于50%的数据,满足1≤N≤10000
对于100%的数据,满足1≤N≤1000000